In 2020 löste sich der Freifunk Möhne auf, Knoten wanderten gen Freifunk Winterberg und Freifunk Lippe. Ende 2025 sendet der Freifunk Winterberg SOS — dieser Beitrag wird wieder etwas länger, da historische Vorgänge erklärt werden müssen …
Rückblick: Das Ende von Freifunk Möhne
Für Außenstehende eher aus heiterem Himmel, kündigte Freifunk Möhne im Juli 2020 den Anfang vom Ende an:
Somit ist dann bald Schluss!
Derzeit migrieren wir Teile der „Domöhne“ nach Freifunk Winterberg. Es wurde dazu eine neue Firmware auf den Routern installiert (z.B. 0.9.4-sundern-200629) Biggesee ist bereits abgeschlossen.
Und Ende September 2020 hieß es dann:
Die Gebiete Arnsberg, Biggesee, Meschede-Bestwig, Moehnequelle, Sundern und Warstein werden dankenswerterweise durch Freifunk Winterberg weiter betrieben.
Im November 2020 gab es dann ein Angebot des Freifunk Lippe e. V. an die Knoten/Gebiete, die nicht beim Freifunk Winterberg e. V. unterkamen:
Hallo liebe Freifunk-Kollegen,
wir von Freifunk Lippe finden es sehr schade, dass ihr nicht mehr weiter macht, respektieren eure Entscheidung aber natürlich. Unser Mitglied Patrick Koehne aus Hamm ist im Moment sehr aktv und versucht, Teilen eurer Community den Wechsel auf unsere Infrastruktur anzubieten, was auch teilweise gerne angenommen wird. Viele Knoten gehen ja zu FF Winterberg, aber eben nicht alle. FF Lippe würde den anderen Knoten eine Heimat bieten – wäre es evtl. möglich, dass ihr einen entsprechenden Hinweis auf eurer Seite veröffentlicht? Wir können auch gerne telefonieren oder eine Jitsi-Session machen.
![[Logo WaybackMachine] Loading... http://freifunk-moehne.net/ | 17:20:18 December 02, 2021 Got an HTTP 302 response at crawl time Redirecting to... https://www.freifunk-winterberg.net](https://freifunk-kreisgt.de/wp-content/uploads/2025/12/Screenshot-2025-12-14-at-00-00-19--150x101.png)
Und so sind Knoten der ehemals vom Freifunk Möhne betreuten Gebiete Balve-Kierspe, Möhnesee, Soest sowie Soester Umland zum Freifunk Lippe umgezogen. Etwas unorthodox in ein Mesh im Lippischen, anstelle hierfür ein eigenes Mesh zu etablieren, aber es ist, wie es ist.
Und so landeten diese Knoten rund fünf Jahre später im Netz-/Firmwarebereich des 4830.org e. V. — und harren dort der Neugliederung in getrennte Meshes, denn in Meshes im Kreis Lippe haben Knoten am Möhnesee oder im Kreis Soest im Netzsetup des 4830.org nichts verloren. Knoten werden dort seit Jahren bei der Installation aufgrund der Geokordinaten (die angegeben, aber nicht freigegeben werden müssen) Netzen bzw. ›Meshes‹ zugeordnet.
Hilferuf aus Winterberg
Während im 4830.org e. V. die Vorbereitungen zur ›Ausgliederung‹ der Ex-Möhne-Knoten aus den Lipper Freifunk-Meshes liefen, gab es Anfang Dezember 2025 einen Hilferuf des Freifunks Winterberg e. V.:
Hallo,
leider sieht es bei uns in Winterberg nicht mehr gut aus. Uns fehlen die Leute, die Zeit und das Wissen haben die Server aktuell halten zu können. Wir müssten dringend die Server auf neue Hardware umstellen. Noch sind wir auf Hyper-V, die ja schon mal den IP-Fehler haben und so durch Hetzner eine Node gesperrt wird. (Bitte keine Diskussion über den Fehler starten).
Wir haben damals die Möhne aufgenommen, als diese zerbröselt ist. Ist hier eine Community, die nun uns auffangen könnte? Es wäre echt schade, an die 750 Knoten so zu verlieren.
Wir sind für alle „Schandtaten“ offen. Kompletter Umzug, Server parallel und von euch neu aufgebaut und von uns bezahlt….
Wäre toll, wenn wir da Unterstützung bekommen könnten.
Da beim 4830.org eh‘ über die Zuordnung der ›geerbten‹ Offsite-Knoten im Bereich der ehemaligen ›Domöhne‹ sinniert wurde, und eine ›Wiedervereinigung‹ mit den damals gen Freifunk Winterberg entschwundenen Knoten sinnvoll erschien, wurde ca. 15 Stunden nach dem Forums-Beitrag signalisiert, daß der 4330.org willens und in der Lage wäre, die Knoten des Winterberger Freifunks in seine Infrastruktur zu überführen.
Schweigen aus Winterberg
Seit dem 02.12.2025 hat es aus Winterberg weder auf Forums-DMs, Forums-Beiträge noch Mails an den Info-Account eine Rückmeldung gegeben; fühlt sich nach »it’s dead, Jim« an :-(
Nun hat der 4830.org – unter prinzipiellen Freifunk-Erwägungen ›leider‹ – schon mehrere Migrationen erfolgreich umgesetzt, also wurde auch jenes für die Knoten des Freifunks Winterberg vorbereitet.
Die Verteilung der Knoten im Märkischen Kreis (u. a. Kirspe), Hochsauerlandkreis (u. a. Arnsberg, Sundern, Meschede, Bestwig, Brilon, Winterberg), Kreis Olpe (Biggesee zw. Attendorn und Olpe, Lennestadt) und Kreis Soest (Soest, Werl, Lippstadt, Warstein, Möhnesee) wurde in Folge für Knoten mit 4830.org-Firmware noch einmal neu organisiert; lag der Fokus vorher auf Kierspe, Möhnesee, Soest sowie Hamm, wurde nun Raum geschaffen, den gesamten Bereich von Freifunk Winterberg, insbesondere die Ex-Möhne-Bereiche, geographisch sinnvoll übernehmen und ggf. zusammenführen zu können.
Ohne Autoupdateserver keine Firmwareupdates
Was Freifunk Winterberg vorhat oder wohin dort die Reise geht, ist mangels Rückmeldung schwer zu erahnen.
Festzustellen hingegen ist, daß es aktuell keine Autoupdate-Server mehr gibt:
root@FF-Test-525400339896:~# autoupdater Retrieving manifest from http://firmware1.freifunk-winterberg.net/biggesee/stable/sysupgrade/stable.manifest ... autoupdater: warning: error downloading manifest: Connection failed Retrieving manifest from http://[2a01:4f8:151:3102:bc:28:f0:13]/biggesee/stable/sysupgrade/stable.manifest ... autoupdater: warning: error downloading manifest: Connection failed Retrieving manifest from http://[2a01:4f8:151:7367:B0:9:77:76]/biggesee/stable/sysupgrade/stable.manifest ... autoupdater: warning: error downloading manifest: Connection failed Retrieving manifest from http://firmware2.freifunk-winterberg.net/biggesee/stable/sysupgrade/stable.manifest ... autoupdater: warning: error downloading manifest: Connection failed autoupdater: error: no usable mirror found root@FF-Test-525400339896:~# date Sun Dec 14 01:07:01 CET 2025

Bei näherer Betrachtung des IST-Zustandes der Winterberger Infrastruktur fällt auf, daß die in der Firmware hinterlegten Server für automatische Firmwareupdates von aktuellen – FW-Version 0.12.1 – Knoten nicht erreicht werden können. Sollten jene Server auch in der Firmware 0.10.4 hinterlegt sein – leider konnten wir keine 0.10.4er Images mehr finden, um dies zu überprüfen –, erklärte sich zumindest, warum bei Freifunk Winterberg rd. 500 von rd. 750 Knoten sich noch immer auf der hoffnungslos veralteten Firmware 0.10.4 auf Basis von Gluon v2020.1.3 befinden.
Derlei können wir von außen nicht ändern. Hinweisen hingegen können wir darauf, daß veraltete Firmwares den Teilnehmern die Möglichkeit nehmen, aktuelle Geräte im Freifunk zu nutzen.
Aktuelle(re) Firmwares unterstützen einerseits neuere Hardware, stopfen auf der anderen Seite aber auch Softwarelücken — die wir in der Folge gezielt auszunutzen anbieten.
Angebot an die Knotenbetreiber (d/m/w) im Bereich des Freifunks Winterberg
Wir haben einen Updateserver vorbereitet, der über folgendes, auf dem Knoten ausgeführtem Kommando, aktiviert werden kann:
echo -e "2a06:e881:1709:1111:0:57ff:fefd:bc94\tfirmware1.freifunk-winterberg.net firmware2.freifunk-winterberg.net" >>/etc/hosts
Knoten mit Firmware 0.10.4 sollten dann beim nächsten Aufruf des Autoupdaters sich die Fake-Version 0.99.1 ziehen und effektiv auf die 4830.org-Firmware 1.4.0~185, basierend auf Gluon v2021.1.2.1, und in die Infrastruktur des 4830.org e. V. sich aktualisieren. Hierbei wird eine Sicherheitslücke in der Winterberger 0.10.4-Firmware ausgenutzt, welche ›genullte‹ Signaturen akzeptiert — wie gesagt, wir haben seit knapp zwei Wochen aus Winterberg nichts gehört, und Knotenbetreiber, die SSH-Zugriff auf Ihre Knoten haben und aktuellere Firmware wünschen, können sich damit hoffentlich helfen … (›Hoffentlich‹, denn es gibt unterschiedliche Aussagen, ob wenigstens ein valider Signaturschlüssel verwendet werden mußte oder nicht.)
Knoten mit neuerer Firmware – Winterbergs 0.11.1 oder 0.12.1 – werden über fehlende gültige Signaturen meckern:
root@FF-Test-525400339896:~# autoupdater Retrieving manifest from http://firmware2.freifunk-winterberg.net/biggesee/stable/sysupgrade/stable.manifest ... autoupdater: warning: manifest http://firmware2.freifunk-winterberg.net/biggesee/stable/sysupgrade/stable.manifest only carried 0 valid signatures, 1 are required Retrieving manifest from http://firmware1.freifunk-winterberg.net/biggesee/stable/sysupgrade/stable.manifest ... autoupdater: warning: manifest http://firmware1.freifunk-winterberg.net/biggesee/stable/sysupgrade/stable.manifest only carried 0 valid signatures, 1 are required autoupdater: error: no usable mirror found
Knotenbetreiber, die unbedingt wechseln wollen und SSH-Zugriff haben, können eine aktuelle Firmware unter fw.4830.org raussuchen, auf ihren Knoten kopieren und per sysupgrade -v Pfad_zu_gluon-4830….img installieren. Achtung, die Konfiguration findet ab dann über das WAN-Interface statt!
Was kann Freifunk Winterberg tun?
Zuvorderst: kommunizieren ;-) Der 4830.org e. V. will dem Freifuk Winterberg e. V. keine »Knoten klauen« oder solche »feindlich übernehmen«. Aber sofern der FF Winterberg sich tatsächlich vom technischen Betrieb bzw. dem Betrieb der Infrastruktur für die Knoten trennen will – so wurde der Forumsbeitrag verstanden –, würden wir das gerne bespechen. Technisch sind andererseits nur noch zwei Dinge notwendig:
- http://firmware.4830.org/deadend/sysupgrade/stable.manifest-Winterberg herunterladen, mit Winterberg-Schlüsseln signieren und uns den Teil nach „---“ zusenden
- Den AAAA-DNS-Eintrag für firmware1.freifunk-winterberg.net auf 2a06:e881:1709:1111:0:57ff:fefd:bc94 zeigen lassen
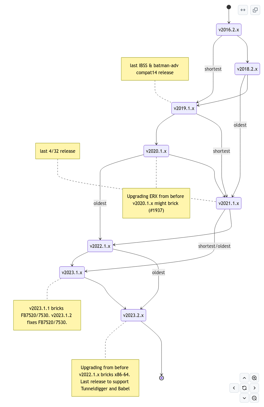
Sobald wir die Signaturen in die Datei stable.manifest hinzugefügt haben und die DNS-Änderung geschehen ist, sollten sich binnen Stunden alle Winterberger Knoten auf die v2021.1.2.1-basierte 4830.org-FW aktualisieren und in die Infrastruktur des 4830.org e. V. wechseln. Dies ist die letzte FW, die 4/32er-Knoten – z. B. 841er – unterstützt, und alle Winterberg-Knoten ab 0.9 (v2018.x) sind lt. Gluon-Matrix darauf upgrade-kompatibel. 3 Knoten <0.9 blieben auf der Strecke (würden durch das Update vermutlich bricked), ebenso sind wohl 4 ERX nach dem Upgrade per serieller Schnittstelle wiederzubeleben. Schon deshalb sollte das über FF Winterbergs Kommunikationskanäle vorab verlautet werden. Weiterhin unterstützte Geräte gingen dann gen Gluon v2023.1 und ggf. v2023.2, 4/32er bleiben b. a. w. auf v2021.1.2.1.
Die Aufgaben für den Freifunk Winterberg sind so gering wie möglich: Information, Signierung des Manifests, DNS-Änderung. Der Ball liegt nun beim Freifunk Winterberg e. V. …
Zeitfenster

… allerdings können wir auch nicht unendlich auf die Ballannahme warten: So eine Migration ist komplex, denn es gibt nur bestimmte Upgradeschritte, die funktionieren (z. B. geht es von v2018.x, v2019.x und v2020.x nach v2021.1, aber für die vorgenannten Versionen nur über den Zwischenschritt v2021.1 weiter nach v2023.1 – Ausnahme v2020.1, die könnte auch direkt nach v2022.1 aktualisiert werden; da aber v2021.1 die letzte gemeinsame FW für Geräte mit kleiner-gleich und größer 4/32 MB ist, überspringen wir v2022.x – und nur von da weiter nach v2023.2), sodaß wir auf dem Updateserver bestimmte Firmwareversionen für kurze Zeit in fester Abfolge bereitstellen müssen, um keine Knoten zu verlieren. Zwischen den Jahren steht die Neuverteilung aller Knoten im »4830.org-Gebiet« basierend auf ihrer Position an (Knoten am Möhnesee ziehen dann aus dem Mesh Blomberg ins eigene Mesh, Knoten im Kreis Soest analog ins neue Mesh »Südwestfalen-Lippe«, Kiersper Knoten wandern ebenfalls in ein eigenes Mesh, …) — danach ist der Zug für die Winterberg-Aufnahme im Grunde abgefahren, da nur noch die aktuellste Firmware angeboten und der temporäre Firmwarezweig »mns« – Knoten im ehemaligen Bereich Möhne – aufgelöst wird.
